太阳成集团tyc234cc
[频道3]
导航
太阳成集团tyc234cc
管理学院首页
管理学院简介
专业介绍
大数据与会计
电子商务
市场营销
金融服务与管理
法律事务
大数据与财务管理
教学工作
实践实训
校企合作
专业建设
本科教育
学生工作
规章制度
学工动态
学生资助
学生风采
毕业生工作
社会服务
党团工作
党建工作
团总支学生会
当前位置:
首页
通知通告
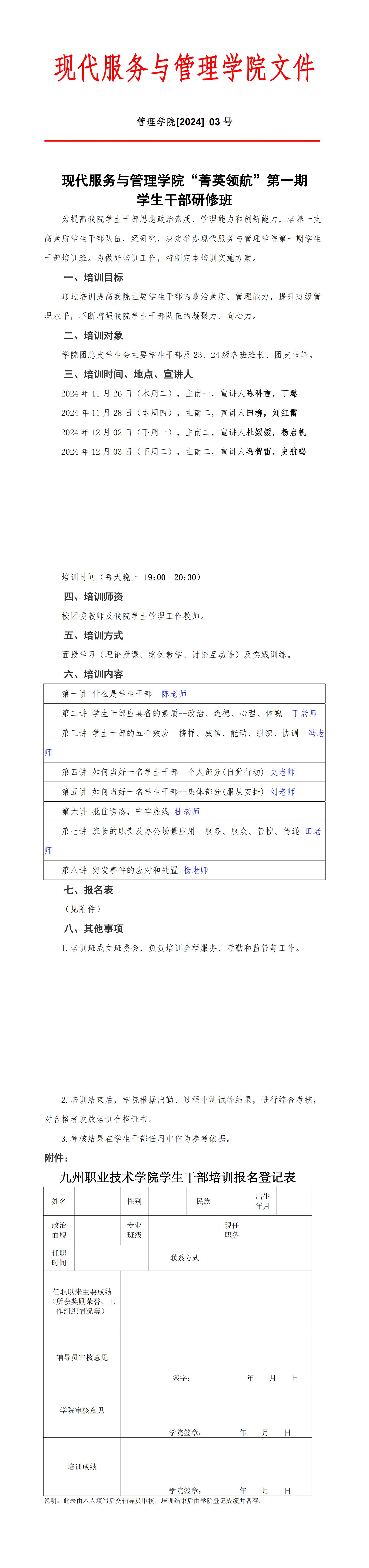
现代服务与管理学院举办“菁英领航”第一期学生干部研修班的通知
发布时间:2024-11-26 浏览次数:
10
设置
A+
A-
夜晚模式
返回
原图
/